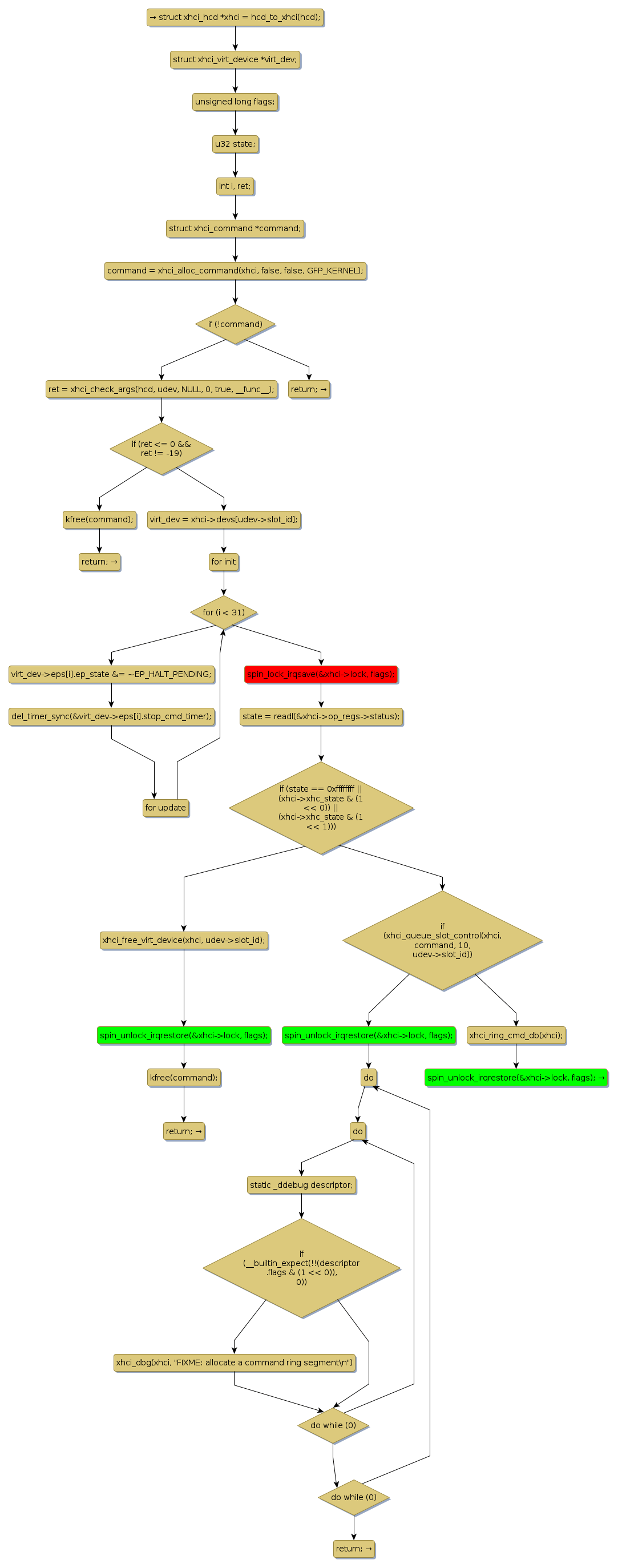
Instance Verification Kit (IVK)
spin lock @ [111370+38+/linux-3.19-rc1/drivers/usb/host/xhci.c]
Instance Signature: lock
|
The Matching Pair Graph:
|
|
Function Name
|
Control Flow Graph (CFG)
|
Events Flow Graph (EFG)
|
Source Correspondence
|
|
xhci_free_dev
|
|
|
[110298+13+/linux-3.19-rc1/drivers/usb/host/xhci.c]
|